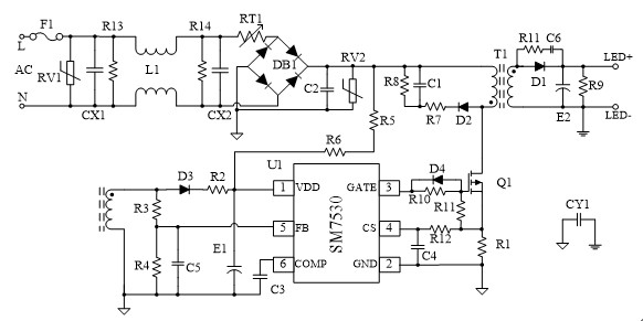
SM7530采用專利的恒流控制技術,輸入無需電解電容。適用于85Vac~265Vac全范圍輸入電壓,恒流精度可達到±5%,PF值大于0.9,具有輸出開、短路保護特性。典型方案原理圖如下:

方案原理圖
二、典型方案
2.1 36V/1A方案實物圖

電源板正面圖

電源板背面圖
2.2 36V/1A典型測試數據
<1>、系統基本電氣參數及可靠性測試

<2>、系統可靠性測試

三、小結
經過多年的技術積累和沉淀,明微電子在原有小功率驅動芯片SM7523,SM7307等芯片的基礎上,推出了大功率系列驅動芯片SM733X、SM753X系列。SM753X系列是高功率因數隔離式LED凈化燈照明驅動,包括外驅MOSFET的SM7530,內置MOS的SM7532/SM7534等芯片,可廣泛應用于led凈化燈吸頂燈、led平板凈化燈、T5、T8日光燈以及隔離電源等領域。